How I got my first paying client as a food photographer
Breaking into food photography as a paid profession feels impossibly circular at first: you need clients to build a portfolio, but you need a portfolio to get clients. Every photographer who has crossed that threshold from hobbyist to paid professional has had to solve this puzzle. The good news is there is a repeatable system, and it works whether you are based in a major city or a small town with a handful of local restaurants.
This article breaks down the exact strategies that working food photographers use to land their first paying client, the mindset shifts required to make them work, and the tactical moves that separate people who get hired from those who keep waiting.
Step 1: Define Your Ideal Client Before You Do Anything Else
The single most important thing you can do before sending a single email or posting a single photo is to define who you actually want to work with. This is not a vague exercise. You need a specific answer.
Food photography has an enormous range of potential clients: local restaurants, regional food brands, grocery store private-label products, hospitality groups, advertising agencies, food bloggers, cookbook authors, meal kit companies, and packaging designers. Each of these sectors has different budgets, different visual expectations, and different ways of finding photographers.
If you try to speak to all of them at once, you will speak to none of them effectively.
Start by writing down three to five types of clients you would genuinely love to work with. Be honest about what excites you visually. If you love the look of moody, dark coffee shop photography, then a bright cheerful baby food brand is probably not your ideal client even if they have budget. Misalignment between your aesthetic and a client’s brand makes every shoot harder and every portfolio image less useful for attracting the next client.
Once you know your target sector, build a prospect list. Aim for 20 to 30 names to start. For restaurants, walk your city. For packaged food brands, walk a grocery store and write down every brand in the aisles that interests you. For Instagram-first brands, use the platform’s “similar accounts” feature to surface new names. Add each prospect to a spreadsheet with their Instagram handle, website, and the email address for whoever handles marketing.
Step 2: Build a Portfolio That Speaks Directly to That Client
A general food photography portfolio is less effective than a targeted one. If your ideal client is a high-end restaurant group, your portfolio should contain images that look like they belong in the type of visual context those restaurants use: editorial plating, dramatic lighting, moody atmosphere. If you want to work with packaged goods brands, you need product-centered images that communicate shelf appeal and brand identity.
The most common mistake new food photographers make is building a portfolio of whatever food they had in their kitchen rather than intentionally creating images that mirror the work their target clients need.
Before your next portfolio shoot, ask yourself:
- What does my target client’s current photography look like?
- What does their photography need to look like?
- What specific shots would make a marketing manager think “this is exactly what we need”?
Then build those shots, even if it means spending money on props, ingredients, and styling elements. Photographers who invest in their portfolio shoots consistently earn that investment back many times over on the first paid job it helps them land.
Aim for 10 to 15 strong, cohesive images before you start pitching. Quality beats quantity at this stage. A portfolio of 12 exceptional images focused on your target client type will outperform a portfolio of 50 images in a dozen different styles.
Your portfolio needs to live on a professional website with your own domain. Use your own name as the domain if possible. Make sure the site loads fast, looks clean on mobile, and makes it easy for someone to contact you within one click.
Step 3: Use Strategic Free Work to Fill Portfolio Gaps
Free work has a bad reputation in creative industries, and for good reason: doing it randomly without a plan trains clients to undervalue your work. But strategic free work, done with clear boundaries and specific goals, is one of the fastest ways to build a targeted portfolio and your first real client relationships.
The key distinction is intentionality. Before agreeing to any unpaid shoot, answer these questions:
- Will this image go directly into my portfolio and speak to my ideal client?
- Will I receive a credible testimonial I can use in pitches?
- Will the business credit me on their social media when they use the images?
- Am I setting a clear limit on how many images I will provide for free?
If the answer to all four is yes, the shoot is likely worth your time. If the business wants unlimited usage rights to unlimited images in perpetuity with no credit, that is not strategic free work. That is working for free with no return.
A practical approach is to offer a local restaurant or food brand a small complimentary shoot: three to five images, delivered in exchange for credit, a testimonial, and the right to use the images in your portfolio. Make it clear from the beginning what you are offering and what the limits are. This sets a professional tone even before you are charging.
When that shoot is done, you now have real client images in your portfolio, a real testimonial, and a real relationship with a business that has seen the quality of your work. That is significantly more persuasive than self-directed shoots alone.
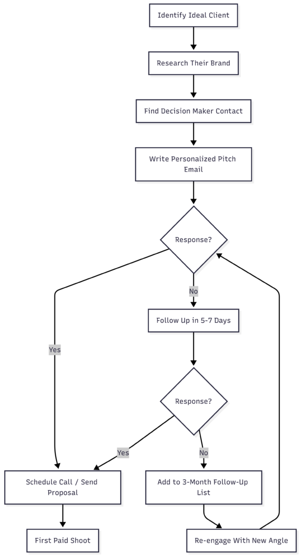
Step 4: The Pitch System That Actually Works
Most photographers who struggle to find clients are either not pitching at all, or pitching in a way that makes it easy to be ignored. Cold outreach to food brands and restaurants is not glamorous, but it is the core engine of a food photography business, especially early on.
Here is the structure that consistently gets responses:
- Line 1 — The genuine compliment: Tell them something specific about their brand that you actually admire. Not “I love your products” but something like “Your packaging redesign from earlier this year really elevated the shelf presence of the product line.” Research before you write.
- Line 2 — The connection: Explain why you are reaching out specifically to them. Connect it to your work and what you shoot.
- Line 3 — The value offer: This is the most important part. Do not ask for a job. Offer specific value. “I noticed your current website imagery doesn’t fully represent the atmosphere of the dining experience. Here are two or three ideas I had for a shoot that could change that.” Give them something concrete to react to.
- Line 4 — The soft close: “I’d love to talk through whether there’s an opportunity to work together. Would you be open to a quick call?”
- Line 5 — The human touch: A brief personal sign-off that sounds like you, not a template.
Keep the entire email to under 200 words. Attach two or three of your strongest portfolio images that are relevant to their specific brand. Do not attach your entire portfolio or link to your homepage and expect them to explore.

Step 5: Follow Up Without Apology
The single biggest revenue-generating behavior in a food photography business is the follow-up. Most photographers send one email, hear nothing, and assume it is a no. It is usually not a no. It is usually a busy person who saw your email on a bad day and forgot about it.
A follow-up sequence should look like this:
- Day 1: Send the original pitch
- Day 6-8: Send a brief, warm follow-up referencing the original email and adding one new piece of value or a relevant portfolio image
- Week 6-8: Check back in with a different angle, perhaps a new image you created, or a question about an upcoming campaign
- Month 3-6: A light re-engagement noting you are still a fan of the brand and wanted to check if their photography needs have changed
This is not aggressive. This is professional relationship-building. Decision-makers at food brands get dozens of pitches weekly. Yours needs to stay visible without being annoying, which is the difference between following up with genuine value versus just repeating “did you see my last email?”
Brands often do keep photographers on file. It is not always a polite rejection. Relationships that seem to go nowhere can convert to paid work months or even years later when a project budget becomes available.
Step 6: Where to Find Clients Beyond Cold Email
Email pitching is the backbone of client acquisition, but it should not be your only channel. Here is a breakdown of the most effective supplementary strategies:
| Channel | Best For | Effort Level | Time to Results |
|---|---|---|---|
| Instagram engagement | Brand discovery, organic relationships | Medium | Slow (weeks to months) |
| In-person restaurant visits | Local restaurants, immediate decisions | High | Fast (days to weeks) |
| Agencies, marketing managers, corporate brands | Medium | Medium (weeks) | |
| Facebook Marketplace / local groups | Small local businesses | Low | Fast |
| Trade shows and food events | Emerging food brands, face-to-face pitching | High | Medium |
| Referrals from existing contacts | Any sector | Low | Unpredictable |
Instagram is particularly underutilized as a discovery tool. Rather than messaging brands cold through DMs (which often go unread), engage with their content genuinely. Comment with real observations on their posts. Build a visible presence over weeks before making any ask. Several photographers have landed their first paid clients purely through authentic Instagram engagement.
Going in person is dramatically underused because it feels uncomfortable. Restaurant owners and managers are far more likely to have a real conversation with you when you are standing in front of them during a quiet service period than when you are one of 50 emails in their inbox. Bring a small printed portfolio, business cards, and a specific idea for what you would shoot for them.
LinkedIn is where marketing managers, brand directors, and agency creative directors actually spend professional time. A strong LinkedIn presence combined with direct connection requests and messaging to the right decision-makers can move faster than email for corporate or agency work.
Step 7: Build Your Pitch Confidence With Systems
The reason most photographers undersell themselves or avoid pitching altogether is that it feels personal when someone does not respond or says no. The fastest way to reframe this is to think of pitching as a numbers game with a known conversion rate.
If 1 in 20 pitched brands becomes a paying client, you need to pitch 20 brands to get one client. That is not failure for the 19 non-responses. That is the process working exactly as it should.
Keep a tracking spreadsheet for every brand you contact:
| Brand Name | Contact Email | Date Pitched | Follow-Up 1 | Follow-Up 2 | Status |
|---|---|---|---|---|---|
| Brand A | [email protected] | Week 1 | Week 2 | Month 2 | In conversation |
| Brand B | [email protected] | Week 1 | Week 2 | — | No response |
| Brand C | [email protected] | Week 1 | — | — | Booked |
This removes the emotional weight from individual outcomes and keeps your pipeline visible. It also prevents you from accidentally following up too soon or forgetting to follow up at all.
Step 8: Price Yourself Correctly From the Start
One of the most common mistakes first-time food photographers make is accepting product-only deals or drastically underpricing to get the work. This creates two problems: it sets a precedent with that client that is hard to reverse, and it signals to the broader market that your work is low-value.
When a brand offers to pay you in product, respond professionally: thank them for the interest, note that you do not work in exchange for product, and ask whether they have a budget for the deliverables they are looking for. A significant portion of the time, brands do have a budget. They simply lead with the product offer because some photographers accept it.
For early-career food photographers, here is a general starting framework for pricing:
| Service Type | Entry-Level Rate | Mid-Level Rate | Notes |
|---|---|---|---|
| Social media content (per image) | $75–$150 | $200–$400 | Includes basic editing |
| Restaurant shoot (half-day) | $300–$600 | $800–$1,500 | 10-20 images |
| Product shoot (half-day) | $400–$800 | $1,000–$2,500 | Includes licensing |
| Full editorial day rate | $500–$900 | $1,200–$3,000 | Varies by usage rights |
These figures vary by location, market, and usage rights. Research what photographers in your specific market are charging before setting your rates. Join industry communities and ask directly. Pricing transparency among food photographers is improving, and you do not need to guess.
The Client Acquisition Process at a Glance

What Nobody Tells You
The photographers who build sustainable food photography businesses are not the ones with the most technical skill at the starting line. They are the ones who treat client acquisition as a skill that can be learned and practiced, just like lighting or composition.
The first paying client almost never comes from the obvious place. It comes from an Instagram comment that turned into a DM that turned into a coffee meeting. It comes from mentioning your work to a friend who mentions it to a restaurant owner they know. It comes from a brand that filed your email away for eight months and then emailed you when a project finally had budget.
Your job is to stay visible, stay professional, and keep showing up with genuine value. The first client is a milestone. But the system you build to get there is what actually runs your business for years.
Please share this How I got my first paying client as a food photographer with your friends and do a comment below about your feedback.
We will meet you on next article.
Until you can read, Chatgpt to help your Food Photography Business