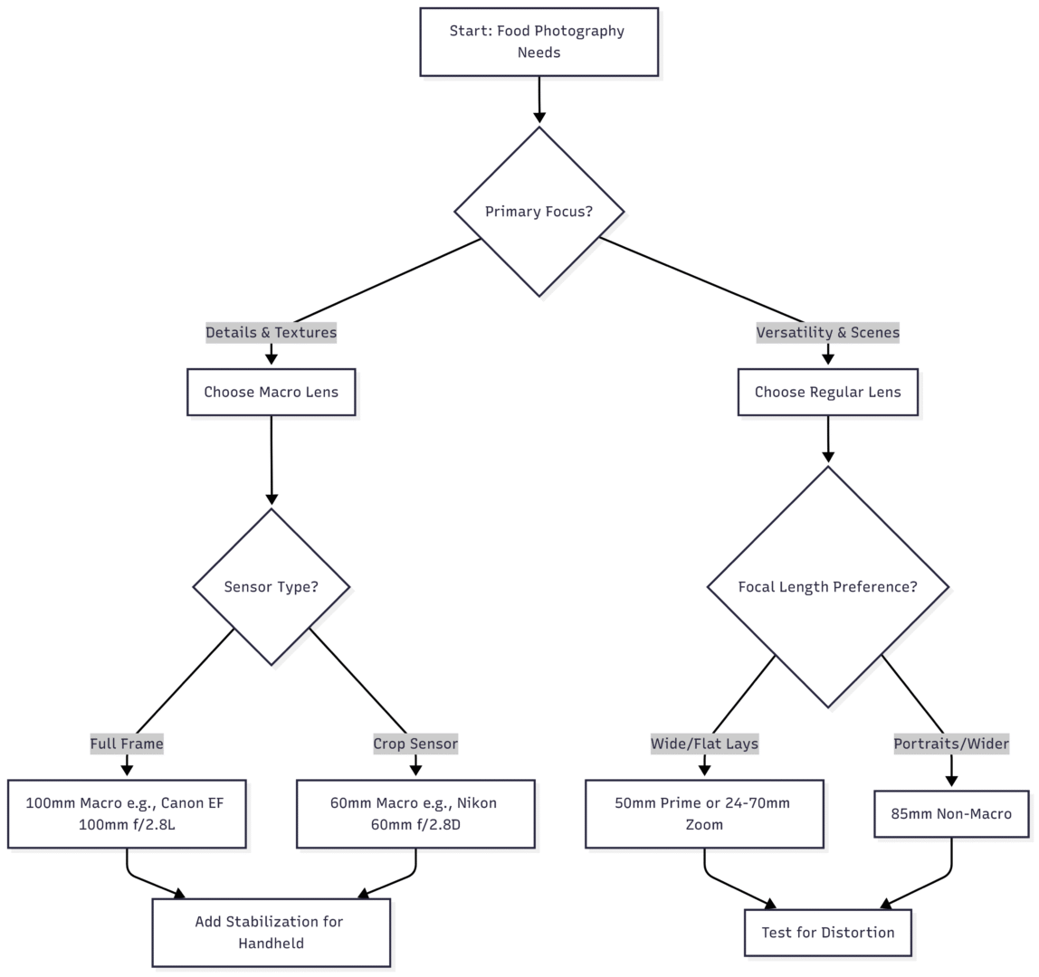
Macro vs Regular Lenses for Food Photography
Food photography demands precision, creativity, and the right tools to make dishes look irresistible. At the heart of this genre lies the choice of lens: macro lenses for intricate close-ups or regular lenses for versatile compositions. This guide breaks down the strengths and weaknesses of each, helping photographers select the best option based on style, sensor type, and budget. Whether you’re shooting detailed textures or full table scenes, understanding these lenses elevates your work.
Understanding Macro Lenses in Food Photography
Macro lenses are specialized for capturing subjects at life-size (1:1 magnification) or greater, making them ideal for highlighting fine details in food. They excel at revealing textures like the sheen on a sauce, the crust of a pastry, or condensation on fresh produce. This creates a tactile, immersive experience that draws viewers in, evoking senses of taste and touch.
Pros of Macro Lenses
- Extreme Close-Up Detail: Macro lenses allow shooting from inches away, capturing elements like sugar crystals or herb veins that regular lenses miss.
- Superior Sharpness and Clarity: Optimized for close-range focus, they deliver crisp images with minimal softness, ensuring food elements “pop” vividly.
- Minimal Distortion: Longer focal lengths (e.g., 100mm) reduce edge distortion, producing realistic, three-dimensional renders of food.
- Versatile Performance: Many double as high-quality primes for wider shots, offering shallow depth of field for blurred backgrounds.
- Bokeh Quality: Wide apertures create creamy background blur, isolating subjects like a plated dish against props.
Cons of Macro Lenses
- Limited Working Distance: Shorter macros (e.g., 60mm) require proximity, risking shadows from the camera or photographer.
- Narrow Field of View: Longer macros demand more space for compositions, making them less ideal for tight setups.
- Higher Cost for Specialization: True macros with stabilization and weather-sealing are pricier than basic regulars.
Macro lenses shine when the goal is hyper-detailed shots, but they require careful handling of depth of field due to the shallow focus at close range.
Understanding Regular Lenses in Food Photography
Regular lenses, such as 50mm primes or 24-70mm zooms, prioritize flexibility over magnification. They’re suited for broader compositions, like full plates or overhead flat lays, accommodating various angles and scenes without needing extreme proximity.
Pros of Regular Lenses
- High Versatility: Cover multiple focal lengths, enabling quick switches from wide table shots to intimate details.
- Creative Angles: Encourage movement for unique perspectives, ideal for flat lays showing multiple dish elements.
- Affordability and Accessibility: Entry-level options like the 50mm f/1.8 are budget-friendly and lightweight.
- Low-Light Performance: Wide apertures handle dim environments, useful for restaurant or natural light shoots.
- Broader Scenes: Capture context, such as ambient settings or multiple props, without distortion in wider views.
Cons of Regular Lenses
- Limited Magnification: Minimum focus distances (e.g., 18 inches for 50mm) prevent extreme close-ups without accessories.
- Potential Distortion: Wider angles can warp edges, making close-ups of individual items less flattering.
- Variable Quality: Zooms may lack the sharpness of primes, especially at edges or variable apertures.
Regular lenses are workhorses for general food photography, promoting experimentation but falling short on microscopic details.
Key Differences: Macro vs Regular Lenses
To clarify the choice, here’s a side-by-side comparison:
| Aspect | Macro Lenses | Regular Lenses |
|---|---|---|
| Magnification | 1:1 or higher for life-size details | Typically 1:2 or less; no true macro |
| Focus Distance | As close as 6-12 inches | 18+ inches minimum |
| Sharpness | Exceptional at close range | Good overall, but softer in macros |
| Distortion | Minimal due to longer focal lengths | Higher in wide angles |
| Versatility | Close-ups plus portraits | Wide to medium shots, flexible zooms |
| Depth of Field | Shallow; requires aperture control | Easier to manage for full scenes |
| Best For | Textures, details, immersive shots | Flat lays, full dishes, quick setups |
| Price Range | $400-$1,300 | $200-$1,000 |
This table highlights how macros prioritize intimacy while regulars emphasize adaptability.

This guides lens selection based on needs, sensor, and preferences.
Top Macro Lenses for Food Photography
Selecting a macro lens involves balancing focal length, features, and compatibility. Here are standout options with specs and approximate prices (based on current market averages):
| Lens Model | Magnification | Focal Length | Aperture | Features | Sensor Compatibility | Price (USD) |
|---|---|---|---|---|---|---|
| Canon EF 100mm f/2.8L Macro IS USM | 1:1 | 100mm | f/2.8 | Image Stabilization, Hybrid IS | Full-frame & APS-C | ~$1,299 |
| Nikon AF-S VR Micro-Nikkor 105mm f/2.8G IF-ED | 1:1 | 105mm | f/2.8 | Vibration Reduction, ED Glass | Full-frame & APS-C | ~$438 |
| Sigma 105mm f/2.8 EX DG OS HSM Macro | 1:1 | 105mm | f/2.8 | Optical Stabilization, HSM Motor | Full-frame & APS-C | ~$729 |
| Nikon 60mm f/2.8D AF Micro-Nikkor | 1:1 | 60mm | f/2.8 | Close-Range Correction | APS-C & Full-frame | ~$390 |
| Canon RF 100mm F2.8L MACRO IS USM | 1.4:1 | 100mm | f/2.8 | SA Control Ring, Up to 8 Stops IS | Full-frame (RF) | ~$1,199 |
These lenses offer stabilization for handheld shots, crucial in macro work where shake amplifies.
60mm vs 100mm Macro Lenses
- 60mm Macros: Compact, affordable (~$300-$500), ideal for crop sensors or tight spaces. Working distance: 6-8 inches. Best for small dishes or ingredients; may cast shadows.
- 100mm Macros: Greater distance (10-12 inches), better bokeh, less distortion. Bulkier (~$400-$1,300), suits full-frame for professional isolation. Use tripods for stability.
Quick Tip: Opt for 60mm on budgets or portability; 100mm for pro results and lighting control.
Full-Frame vs Crop Sensor Considerations
Sensor size affects lens behavior due to crop factor (1.5x-1.6x for APS-C, 2x for Micro Four Thirds).
- Full-Frame Sensors: Capture full lens projection for wider angles, better low-light performance, and creamier bokeh. Pair with 100mm macros for immersive details.
- Crop Sensors: “Zoom” effect (e.g., 100mm feels like 150mm), aiding distance without shadows. Affordable for enthusiasts; use 60mm for equivalent 90mm view.
TL;DR: Full-frame for ultimate quality; crop for value and portability.
Optimal Settings for Food Photography Lenses
Master settings to maximize lens potential:
- Aperture: f/2.8-f/5.6 for shallow depth (bokeh on textures); f/8+ for full focus on dishes.
- Shutter Speed: 1/250s+ handheld to avoid blur; slower on tripods.
- ISO: 100-400 for clean details; higher in low light.
- Focus: Manual for precision; try focus stacking for extended sharpness in macros.
Factors in Choosing Macro or Regular Lenses
- Sensor Match: Ensure compatibility for optimal quality.
- Stabilization: Essential for handheld macros.
- Optical Features: Anti-flare coatings for bright kitchens.
- Workflow: Lightweight for mobility; pro options for durability.
- Budget and Testing: Rent first; consider extensions for non-macros.
- Long-Term Value: Macros grow with skills; regulars for quick starts.
Alternatives: Extension tubes add macro capability to regulars cheaply.
Showcasing Your Work
Once captured, use tools like WP Recipe Maker for polished displays with schema markup for SEO.
Final Choice: Which Lens Fits Your Style?
For details, go macro (e.g., Canon EF 100mm f/2.8L as top all-rounder). For versatility, regulars like 50mm or 24-70mm. A macro often provides the best dual-purpose investment, blending specialization with everyday use. Test based on your setup for stunning results.
Please share this Macro vs Regular Lenses for Food Photography with your friends and do a comment below about your feedback.
We will meet you on next article.
Until you can read, How to Start a Successful Food Photography Business