How To Choose Props For Food Photography
Props in food photography are more than accessories—they’re tools that enhance storytelling, add context, and support the food without overshadowing it. The key is aligning them with your creative vision, whether you’re aiming for a rustic farm-to-table vibe or a sleek modern aesthetic. This guide breaks down the process of selecting props, building a collection, and applying best practices to create compelling images that perform well in searches and on platforms like Google.
Why Props Matter in Food Photography
Props help transform a simple dish into a narrative. They provide texture, color, and scale, guiding the viewer’s eye to the food. Poor choices can distract or clutter, while thoughtful selections amplify appeal. Start by defining your shoot’s mood: Is it dark and moody for a cozy stew, or light and airy for fresh salads? This vision drives every decision.
Props include dishware, linens, utensils, surfaces, and ingredients. They should complement the food’s theme—rustic wood for hearty meals, minimalist white for vibrant desserts. Avoid overcomplicating; the food remains the hero.
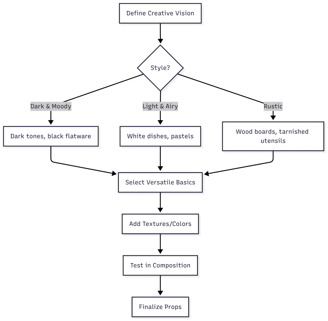
Steps to Choose the Right Props
Follow a structured approach to select props efficiently.
- Define Your Vision: Analyze the dish’s story. For a farm-to-table recipe, opt for seasoned boards and burlap. For modern desserts, choose clean lines.
- Match Theme and Mood: Align props with styles like dark & moody (deep tones), light & airy (pastels), or rustic (textured naturals).
- Focus on Versatility: Prioritize items usable across shoots to avoid redundancy.
- Consider Practicality: Ensure props are photogenic—matte finishes reduce glare, small sizes control scale.
- Evaluate Composition: Props should balance the frame without clutter. Use fewer items for clean looks.
Here’s a chart to visualize the decision process:

This chart outlines a logical flow, ensuring props support your goal.
Types of Props and Their Roles
Props fall into categories, each serving a purpose.
- Dishware: Plates, bowls, platters. Small matte white plates (8-9 inches) are versatile for individual portions.
- Utensils: Flatware, serving tools. Matte gold or tarnished silver adds elegance without reflections.
- Linens and Fabrics: Napkins, towels. Neutral linens with texture guide the eye.
- Surfaces and Backdrops: Wood, marble, vinyl. Set the foundation.
- Glassware: Thin-walled glasses for drinks, avoiding distortion.
- Cookware: Cast iron skillets for authentic, matte finishes.
- Miscellaneous: Ingredients, jars, cutting boards for natural elements.
Focus on neutrals first, then add accents.
Best Practices for Different Photography Styles
Tailor props to style for cohesive results.
Dark & Moody Style
Emphasize depth with:
- Black or dark gray plates/bowls.
- Moody linens in maroons, violets, dark greens.
- Black flatware.
- Darker surfaces like charcoal backdrops.
This creates intimacy, ideal for rich dishes like chocolate cake.
Light & Airy Style
Promote freshness with:
- White plates/bowls.
- Silver or matte flatware.
- Light linens (white, tan, light gray).
- Soft pastels.
- Lighter backdrops like white marble.
Perfect for salads or yogurt parfaits.
Rustic Style
Evoke natural charm with:
- Textured plates/bowls.
- Tarnished flatware.
- Seasoned baking sheets/cutting boards.
- Burlap or draping linens.
- Wood surfaces.
Suits hearty recipes like soups or breads.
Building a Basic Prop Collection
Start with essentials for versatility and cost-efficiency. Aim for items reusable in multiple setups.
Essential Dishware and Utensils
Focus on basics:
- Bowls: Small (4-6 oz), medium (12-16 oz), large serving (32 oz).
- Plates: Dessert/salad (7-9 inches), side (6 inches), platters (12-14 inches).
- Flatware: Matte gold or silver sets (knife, fork, spoon); vintage teaspoons.
- Glassware: Thin-walled clear glasses (8-12 oz).
Prioritize matte ceramics to minimize reflections.
Table of Essential Props with Specifications and Prices
Use this table as a starting guide. Prices are approximate based on common retailers (e.g., Target, Etsy, Amazon).
| Prop Category | Item | Specifications | Approximate Price (USD) | Recommended Sources |
|---|---|---|---|---|
| Dishware | Matte White Plates | 8-inch diameter, ceramic, matte finish | $5-10 each | Target, West Elm |
| Dishware | Neutral Bowls | 12 oz, stoneware, off-white | $8-15 each | Etsy artisans, Crate & Barrel |
| Utensils | Matte Gold Flatware | Set of 4 (knife, fork, spoon), stainless steel | $20-30 per set | Anthropologie, Sur La Table |
| Linens | Neutral Napkins | 18×18 inches, linen fabric, fringed edges | $10-20 for 4 | Ikea, Magic Linen |
| Surfaces | Wood Cutting Board | 12×18 inches, teak or acacia, seasoned | $15-25 | Amazon, Etsy (Ekisma) |
| Glassware | Thin-Walled Glasses | 10 oz, clear glass | $2-5 each | Daiso, Williams-Sonoma |
| Cookware | Cast Iron Skillet | 10-inch, pre-seasoned | $20-30 | Lodge (Amazon) |
| Backdrops | Vinyl Marble Surface | 24×36 inches, matte, waterproof | $30-50 | Best Ever Backdrops (use code for 15% off) |
This table covers a core kit under $200, expandable as needed.
Tones, Textures, and Colors
Variety prevents monotony:
- Tones: Black/dark, white/light, neutral, colorful.
- Textures: Matte, worn edges, natural weaves.
- Colors: Neutrals as base; pops for accents.
Matte finishes are crucial—glossy surfaces reflect light harshly. Textures add depth; e.g., burlap for rustic, smooth ceramics for modern.
Food Photography Backdrops and Surfaces
Backdrops set the scene. Collect varied options:
- Materials: Wood, stone, vinyl, ceramic tiles.
- Key Factors: Color, texture, size (24×36 inches minimum), material durability, weight (lightweight for portability).
Recommended: Best Ever Backdrops—matte, stain-resistant, sizes from 2×3 ft. Prices start at $40; use code REGANBARONI for 15% off.
DIY options: Old wood slabs, tiles from Home Depot.
Where to Find Food Photography Props
Sources abound:
- Thrift/Antique Shops: Goodwill, Salvation Army for vintage finds.
- Retail: Target, West Elm, Anthropologie, Crate & Barrel.
- Online: Etsy (handmade ceramics), Amazon, Food52.
- Home: Your kitchen, friends’ collections.
- Specialty: Prop stylists for rentals, local markets for ceramics.
For budgets, start thrift—unique items under $10. Rentals from places like Kitchens for Good SHOP: Buy and return for 50% refund.
Practical Tips for Choosing and Using Props
- Keep Food the Star: Props support, not distract. Use small plates to fill frames easily.
- Control Scale and Balance: Smaller items for proportion; 5-7 layers max (surface, platter, dish, utensil, food, garnish).
- Avoid Clutter: Less is more—start minimal, add if needed.
- Experiment with Textures: Wood for warmth, metal for edge (pewter, copper).
- Versatility Over Specialty: Ask: “Can I use this multiple times?”
- Natural Props: Save ingredients like herbs for accents.
- Matte Everything: Spray glossy items matte if necessary.
- Mix and Match: Combine for new looks without buying more.
- Storytelling: Props convey narrative—e.g., cast iron for homemade feel.
For storage: Use shelving or utility carts for organization. Open shelves for accessibility; carts for mobility in natural light setups.
Advanced Considerations: Rentals and Sustainability
Rent for one-off needs—sustainable and budget-friendly. Donate unused props to thrift stores like Kitchens for Good to support community programs.
Common Mistakes to Avoid
- Overbuying: Start slow; test in shoots.
- Ignoring Reflections: Always matte.
- Mismatched Styles: Ensure cohesion.
- Forgetting Versatility: Avoid single-use items.
Conclusion: Elevate Your Food Photography with Smart Prop Choices
Choosing props is an art that enhances your food photography by adding depth and story while keeping the focus on the dish. Build a versatile collection starting with basics, tailor to styles, and source smartly. With practice, your images will stand out, driving engagement on blogs, social media, and search engines. Experiment, stay true to your vision, and let props amplify your creativity.
Please share this How To Choose Props For Food Photography with your friends and do a comment below about your feedback.
We will meet you on next article.
Until you can read, Professional Food Photography Portfolio Must-Haves