Top 10 Recipe Websites Without the Clutter
In today’s digital age, finding reliable recipe inspiration shouldn’t involve battling ads, pop-ups, or lengthy personal anecdotes. Home cooks deserve sites that prioritize clean layouts, straightforward instructions, and high-quality content. This guide highlights the top 10 recipe websites that deliver exactly that—clutter-free experiences focused on practical, flavorful recipes. These platforms emphasize usability, with minimal distractions, intuitive navigation, and features like dietary filters, nutrition info, and step-by-step photos. Whether you’re meal prepping on a budget, exploring plant-based options, or seeking family-friendly meals, these sites streamline your cooking process.
We’ve curated this list based on design simplicity, recipe reliability, and user feedback from millions of cooks. Each site avoids overwhelming elements, ensuring you get to the recipe quickly. For visual learners, many include high-resolution images without intrusive banners. If you’re building your own site, tools like WP Recipe Maker can help replicate this clean approach, but more on that later.
1. Minimalist Baker: Streamlined Plant-Based and Gluten-Free Recipes
Minimalist Baker stands out for its ultra-clean design and commitment to simplicity. The site’s philosophy revolves around recipes requiring 10 ingredients or fewer, one bowl, or under 30 minutes—perfect for busy cooks avoiding complexity. Navigation is effortless with categories for dietary needs like vegan, gluten-free, and oil-free, marked by clear icons.
Focus on core content: No ads clutter the pages; instead, you’ll find concise instructions, nutrition breakdowns, and professional photos. A fan-favorite is the Chocolate Peanut Butter Ice Cream Bars, made with dates, almond butter, and cocoa—total prep time: 15 minutes, yields 8 servings. Nutrition per bar: 250 calories, 15g fat, 5g protein. This site excels for those prioritizing health without sacrificing taste.
2. Budget Bytes: Wallet-Friendly Meals with Cost Breakdowns
Budget Bytes delivers affordable recipes in a no-frills layout, emphasizing value and ease. Each recipe includes a per-serving cost estimate, helping users stay under budget—ideal for families or students. The clean interface features step-by-step photos and meal prep guides, with categories like one-pot meals and pantry staples.
Clutter-free appeal: Ad-free reading mode puts the focus on content. Try the Pork and Peanut Dragon Noodles: Ingredients cost about $1.50 per serving, total time 20 minutes, serves 4. Breakdown: 8oz noodles ($0.50), 1lb pork ($3.00), peanuts and sauce ($2.50 total). Nutrition: 450 calories, 20g protein. This site’s transparency on pricing makes it a go-to for economical cooking.
3. A Cozy Kitchen: Approachable Comfort Food with Personal Flair
A Cozy Kitchen offers a warm, inviting space for home-style recipes, run by Adrianna Adarme. The site’s elegant, uncluttered design showcases stunning photography and brief, friendly intros that add context without excess text. Filter by meal type or ingredient for quick access.
Why it’s clutter-free: Minimal ads and a “jump to recipe” button ensure seamless navigation. Highlight: Pumpkin Coffee Cake—prep 15 minutes, bake 40 minutes, serves 8. Ingredients include pumpkin puree, flour, and spices; cost around $8 total. Nutrition per slice: 300 calories, 4g protein. It’s perfect for beginners seeking reliable, comforting dishes.
4. David Lebovitz: French-Inspired Classics with Expert Insights
David Lebovitz’s site blends professional pastry expertise with accessible French recipes. The elegant layout focuses on content, with mouthwatering photos and cultural tips on ingredients like making perfect soufflés. Categories cover desserts, mains, and techniques.
Clutter-free design: No pop-ups; clean pages load quickly. Must-try: Salted Butter Caramel Ice Cream—prep 20 minutes, chill 4 hours, serves 6. Key specs: Uses heavy cream, butter, sea salt; estimated cost $5. Nutrition: 350 calories per serving, 5g protein. Ideal for cooks wanting refined yet doable recipes.
5. 101 Cookbooks: Wholesome Vegetarian Focus on Natural Ingredients
Heidi Swanson’s 101 Cookbooks emphasizes whole-food vegetarian recipes in a minimalist aesthetic. The site highlights seasonal ingredients with stunning photos and an ingredient-focused approach. Easy filters for quick, healthy options.
No clutter here: Ad-light pages with direct recipe access. Fan pick: Nikki’s Healthy Cookies—bake time 12 minutes, yields 24. Specs: Oats, bananas, chocolate chips; cost $4 total. Nutrition per cookie: 100 calories, 2g protein. Great for nutritious, inspiring vegetarian meals.

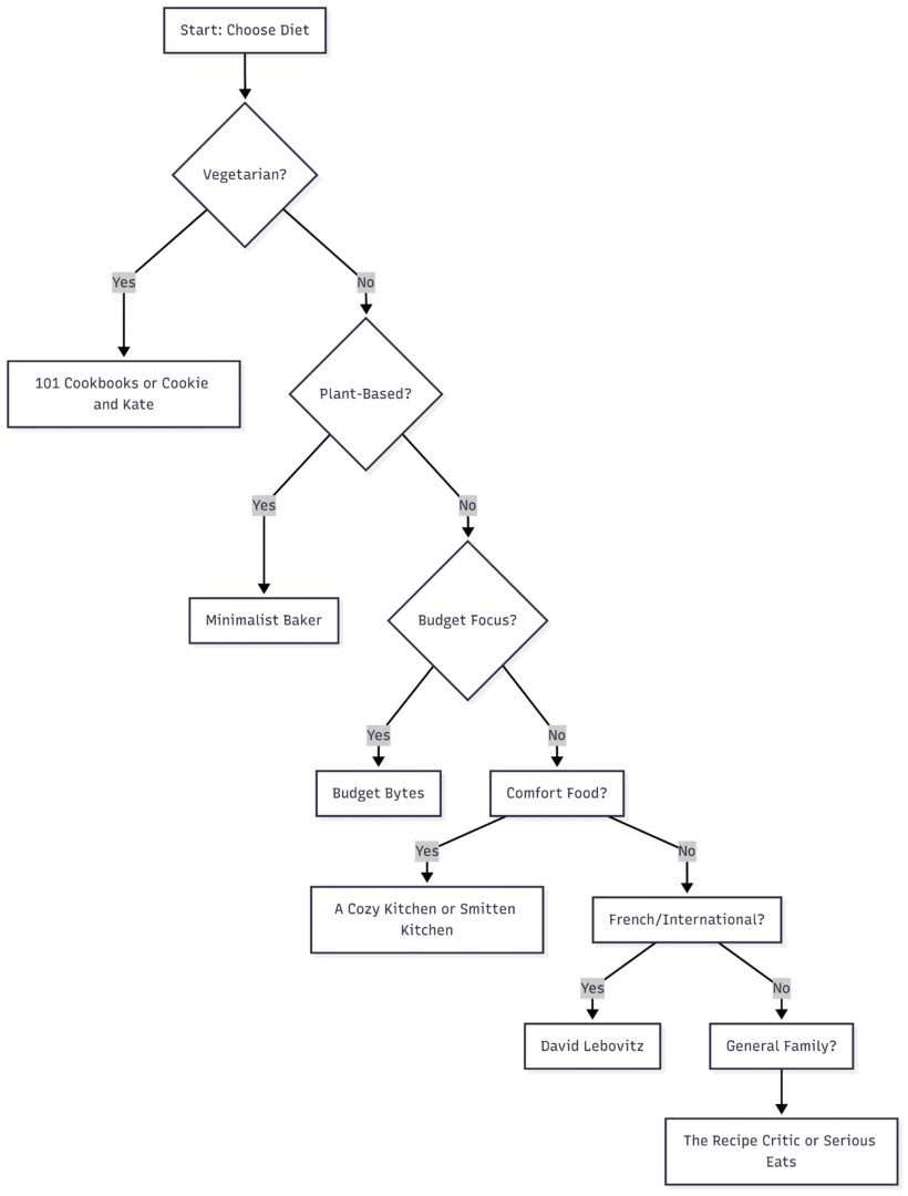
This chart illustrates a simple decision tree for selecting a clutter-free recipe site based on dietary preferences.
6. Damn Delicious: Quick, Simplified Everyday Recipes
Damn Delicious, by Chungah Rhee, specializes in approachable dishes for time-strapped cooks. The user-friendly design features clear instructions and step-by-step photos, simplifying complex recipes. Categories include weeknight dinners and air fryer options.
Clutter-free experience: Direct print buttons and minimal distractions. Signature: Garlic Parmesan Roasted Potatoes—prep 10 minutes, bake 25, serves 4. Cost: $3 total (potatoes $1.50, cheese $1). Nutrition: 200 calories, 5g protein. Suited for simplifying daily meals.
7. Half Baked Harvest: Creative Comfort with Visual Appeal
Tieghan Gerard’s Half Baked Harvest combines comfort food twists in an image-driven layout. The clean design lets photography shine, with filters for seasonal or dietary tweaks.
Why clutter-free: No ad overload; focus on recipes. Try Avocado Zucchini Carbonara Pasta—30 minutes total, serves 4. Specs: Zucchini, avocado, pasta; cost $6. Nutrition: 400 calories, 10g protein. Excellent for visually inspired cooking.
8. The Recipe Critic: Family-Friendly with Practical Filters
The Recipe Critic, from Alyssa Rivers, offers crowd-pleasing recipes in an organized format. Filter by appliance (e.g., Instant Pot) or ingredient for efficiency.
Clutter-free: Honest tips and make-ahead notes without fluff. Popular: Slow Cooker Crack Chicken—prep 10 minutes, cook 4 hours, serves 6. Cost: $10 (chicken $5, cream cheese $3). Nutrition: 350 calories, 30g protein. Ideal for stress-free family planning.
| Site | Focus | Key Features | Example Recipe Cost/Serving | Nutrition Example |
|---|---|---|---|---|
| Minimalist Baker | Plant-based, gluten-free | 10 ingredients max, icons for diets | $1.50 (Ice Cream Bars) | 250 cal, 5g protein |
| Budget Bytes | Affordable meals | Cost breakdowns, meal prep | $1.50 (Dragon Noodles) | 450 cal, 20g protein |
| A Cozy Kitchen | Comfort food | Personal tips, easy filters | $1 (Pumpkin Cake) | 300 cal, 4g protein |
| David Lebovitz | French-inspired | Technique guides | $0.80 (Caramel Ice Cream) | 350 cal, 5g protein |
| 101 Cookbooks | Vegetarian wholesome | Seasonal spotlight | $0.20 (Cookies) | 100 cal, 2g protein |
| Damn Delicious | Quick recipes | Step photos | $0.75 (Potatoes) | 200 cal, 5g protein |
| Half Baked Harvest | Creative twists | Stunning visuals | $1.50 (Pasta) | 400 cal, 10g protein |
| The Recipe Critic | Family meals | Appliance filters | $1.70 (Crack Chicken) | 350 cal, 30g protein |
| Two Peas & Their Pod | Fresh, simple | Recipe tips sections | $1.20 (Soup) | 250 cal, 8g protein |
| Chocolate Covered Katie | Healthier desserts | Diet labels, substitutions | $0.50 (Brownies) | 150 cal, 4g protein |
This table compares the top 10 sites, including costs and nutrition for signature recipes (estimates based on average U.S. prices).
9. Two Peas & Their Pod: Wholesome Family Vibes
Run by Maria and Josh, Two Peas & Their Pod features fresh recipes in a soothing, green-accented design. Elevate everyday ingredients with helpful tips sections.
Clutter-free: Direct access, no ads in recipes. Standout: Broccoli Cheese Soup—30 minutes, serves 6. Cost: $7 (broccoli $2, cheese $3). Nutrition: 250 calories, 8g protein. Great for family-oriented cooking.
10. Chocolate Covered Katie: Nutritious Desserts with Twists
Chocolate Covered Katie proves desserts can be healthy in a labeled, clean layout. Sneak in nutrients like beans or veggies without detection.
Why clutter-free: Substitution options, minimal text. Iconic: Black Bean Brownies—bake 20 minutes, yields 9. Cost: $3 total. Nutrition: 150 calories, 4g protein. Perfect for guilt-free indulgences.
Tips for a Streamlined Cooking Experience
To enhance your time in the kitchen, leverage features on these sites:
- Jump to Recipe Buttons: Skip intros instantly—available on most listed sites.
- Print Functions: Get ad-free, customizable printouts with serving adjustments (metric/US).
- Recipe Tools: Use apps like Paprika to strip clutter from any site or organize saved recipes.
- Browser Extensions: Tools like Just the Recipe remove excess text automatically.
For specialized needs, consider add-ons: Serious Eats for science-backed precision, Epicurious for wide-ranging trusted sources, or Cookie and Kate for vegetarian variety—all maintain clean interfaces.
Designing Your Own Clutter-Free Recipe Site
If inspired to share your recipes, WP Recipe Maker simplifies the process for WordPress users. This plugin offers:
- Intuitive interface for easy recipe entry.
- Template editor for custom layouts.
- Inline ingredients next to steps.
- Automatic “jump to recipe” and SEO metadata.
- Customizable prints with serving/text size options.
- Subtle affiliate links for monetization without ads.
Praised by sites like Minimalist Baker for boosting search visibility. No coding needed—focus on content.
In summary, these top 10 clutter-free recipe websites transform cooking from a chore to a delight. With clean designs and reliable recipes, they cater to diverse needs while minimizing distractions. Explore them for endless inspiration, and consider creating your own site to join the community.
Please share this Top 10 Recipe Websites Without the Clutter with your friends and do a comment below about your feedback.
We will meet you on next article.
Until you can read, 20 Inspiring Blog Post Ideas for Food Bloggers in 2024