How to fix the Missing field: “name” warning
The Missing field: “name” warning in Google Search Console is one of the most common structured data errors WordPress and WooCommerce site owners encounter. It looks alarming, but it is almost always fixable — and fixing it can directly improve how your pages appear in Google Search, including eligibility for rich results like product cards, recipe steps, and event listings.
This guide covers every scenario where this warning appears, what causes it in each case, and exactly how to resolve it — whether you’re using JSON-LD, microdata, WooCommerce, Rank Math, Yoast SEO, The Events Calendar, or Tasty Recipes.
What Does “Missing field: name” Actually Mean?
Google’s structured data system (schema.org) requires certain fields to be present for a page to qualify as a rich result. The name property is one of the most fundamental — it identifies what a thing is. Without it, Google cannot process the schema block correctly.
This warning appears in:
- Google Search Console → Enhancements → (Recipes / Products / Events)
- Google Rich Results Test (rich.google.com)
- Google’s Structured Data Testing Tool
It does not break your site. It does, however, mean you are missing out on rich results — the enhanced listings with star ratings, prices, images, and step-by-step cards that drive significantly higher click-through rates.
Where This Warning Appears and Why
The warning surfaces in different contexts depending on the type of schema markup your site is generating. Here is a breakdown of the most common scenarios:
| Schema Type | Common Cause | Where It Appears |
|---|---|---|
| Product (WooCommerce) | Duplicate or invalid schema block with no name field | GSC → Shopping / Products |
| Recipe (Tasty Recipes / WP Recipe Maker) | HowTo step groups have no bold/named header | GSC → Recipes / Guided Recipes |
| Event (The Events Calendar) | Event has no organizer name or venue name set | GSC → Events |
| Review / AggregateRating | Review schema present but reviewer name missing | GSC → Reviews |
| Organization / LocalBusiness | Business schema generated without a name field | GSC → General structured data |
Fix 1: Product Schema (WooCommerce + Rank Math / Yoast SEO)
Why it happens
WooCommerce product pages can generate multiple schema blocks simultaneously — one from the theme, one from an SEO plugin, and sometimes one from WooCommerce itself. When one of these blocks refers to a product without a "name" field, or when the schema is applied to product category pages rather than individual product pages, the warning fires.
The most common culprit is a second <script type="application/json"> block (sometimes labeled data-images) that duplicates product data but omits the name. There may also be stray microdata attributes — itemprop, itemtype, itemscope — scattered across related product elements on the page.
Step-by-step fix
- Open the affected product page and view its source (
Ctrl+U/Cmd+Option+U). - Search for
application/ld+json. You should find one valid product schema block with a"name"field. Keep this one. - Search for any additional
<script type="application/json">blocks. If found, remove them — they are usually injected by the theme or a gallery plugin and are not valid schema. - Search the page source for
itemprop,itemtype, anditemscope. These are microdata attributes. If they appear on elements that are not the main product (e.g., related products, recently viewed items), remove them from those elements. - If you use Rank Math, go to: Rank Math SEO → Titles & Meta → Product Categories → enable Remove Snippet Data → Save Changes.
- Clear your site cache.
What your JSON-LD should look like (minimum valid product)
{
"@context": "https://schema.org/",
"@type": "Product",
"name": "Your Product Name Here",
"description": "Brief product description.",
"offers": {
"@type": "Offer",
"price": "29.99",
"priceCurrency": "USD",
"availability": "https://schema.org/InStock"
}
}
Fix 2: Recipe Schema (Tasty Recipes / Guided Recipes)
Why it happens
Google’s Guided Recipes feature — designed for smart home devices and voice assistants — requires that multi-part recipe instructions have each section clearly named. For example, if a pie recipe has separate steps for the crust and the filling, each group needs a name property in the HowToSection schema. Without it, Google flags the missing field.
With Tasty Recipes specifically, this is controlled entirely by your content formatting — no code editing required.
Step-by-step fix (Tasty Recipes)
- Open the recipe post in your WordPress editor.
- In your Instructions field, find the step group headers (e.g., “Crust”, “Filling”, “Assembly”).
- Bold the header text for each step group. Tasty Recipes reads bolded text as the
nameof a HowToSection and adds it to the structured data automatically. - Note: any trailing semicolons after the bolded name are automatically stripped from the schema output — you do not need to remove them manually.
- Save and update the post.
Validating the fix in Google Search Console
- Log into Google Search Console.
- Navigate to Enhancements → Recipes (or Guided Recipes).
- Click on the specific warning: Missing field “name”.
- Select an affected URL and click Validate Fix.
- Google will re-crawl the page and confirm the warning is resolved within a few days.
Fix 3: Event Schema (The Events Calendar)
Why it happens
Event schema requires several entities — the organizer, the venue (location), and the event itself — to each have a name field. If any of these is missing or only partially configured, Google flags the warning. Below is a full breakdown of every missing field that can appear in event schema and how to fix each one.
| Missing Field | Cause | Fix |
|---|---|---|
name (organizer) | Organizer added without a name | Add the organizer’s full name in the event editor |
url (organizer) | Organizer has a name but no website URL | Add a website URL to the organizer profile |
location | No venue assigned to the event | Assign a venue in the event editor |
address (location) | Venue set but no street/city/postal address | Complete the venue’s address fields in the venue editor |
image | No featured image set for the event | Add a featured image to the event in the WordPress editor |
offers | No tickets configured for the event | Set up tickets via Event Tickets or Event Tickets Plus |
eventStatus | Optional — only needed for cancelled/postponed events | No action needed for scheduled events; plugin sets it automatically when needed |
eventAttendanceMode | Optional — only required for cancelled/postponed events | No action needed for standard scheduled events |
performer | Yoast SEO disables this field in its Events integration | Temporarily disable Yoast’s event schema override, or wait for a plugin fix |
After completing these edits, test the event URL in the Google Rich Results Test to confirm the schema is valid before requesting revalidation in Search Console.
Fix 4: Other Common Missing Field Warnings (WooCommerce / Rank Math)
The “Missing field: name” warning often appears alongside related product schema warnings. Here is how to resolve the most frequent companions:
Missing field: “brand”
In Rank Math: go to Rank Math SEO → General Settings → WooCommerce → Select Brand and choose a product attribute to use as the brand field. If you want a custom static brand name (available in Rank Math PRO), select the Custom option and enter your brand name. For the free version, add this filter to your theme’s functions.php:
add_filter( 'rank_math/snippet/rich_snippet_product_entity', function( $entity ) {
$entity['brand'] = 'Your Brand Name';
return $entity;
});
Missing field: “SKU”
Go to your WooCommerce product → Product Data → Inventory tab → add the SKU value. This populates the sku field in the product schema automatically.
Missing field: “priceValidUntil”
Set a Sale Price with a defined end date in your WooCommerce product settings. Rank Math (recent versions) now adds a default value for this field automatically — set to the last day of the following year — so updating to the latest version of Rank Math may resolve this without any product-level changes.
No global identifier provided (GTIN, Brand)
This warning means Google wants a GTIN (barcode), MPN, or ISBN for the product. With Rank Math PRO, you can add GTIN values directly in the product editor under the Schema tab. Without PRO, you can add a custom filter or use a dedicated product schema plugin to inject these identifiers.
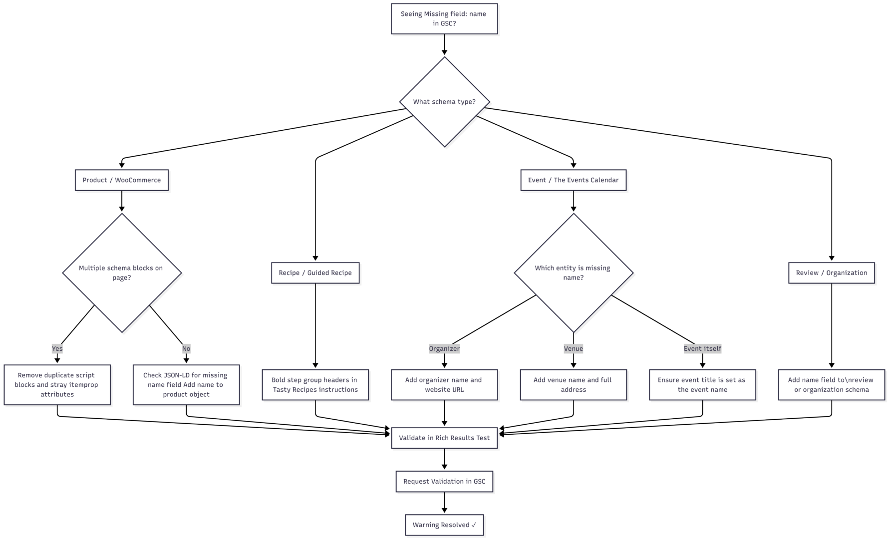
Structured Data Decision Flow
Use this decision tree to quickly identify the right fix path for your site:

How to Validate Your Fix
Once you have made changes, do not wait for Google to discover them passively. Use these steps to accelerate resolution:
- Go to Google Rich Results Test (search.google.com/test/rich-results) and enter the URL of the affected page.
- Review the structured data output. Confirm the
namefield is present in the relevant schema block. - If valid, go to Google Search Console → Enhancements → [Schema Type].
- Click on the warning, then select the affected URLs.
- Click Validate Fix. Google will begin re-crawling the page. This typically takes 2–7 days.
- You will receive a notification in Search Console when the validation passes or if further issues are found.
Warnings You Can Safely Ignore
Not every warning in Google Search Console requires action. Some are informational and do not affect your ranking or rich result eligibility:
- priceValidUntil (if Rank Math adds a default automatically) — ignore if you’re on a recent plugin version.
- aggregateRating / review missing — this warning appears when you have no reviews yet. It resolves naturally as customers leave reviews. You cannot fabricate reviews to clear it.
- eventStatus / eventAttendanceMode — these are optional for scheduled events. The plugin sets them automatically only for cancelled or postponed events.
Quick Reference: Missing Field Fixes at a Glance
| Warning | Plugin / Context | Fix Location | Action Required |
|---|---|---|---|
| Missing field: “name” (Product) | WooCommerce / Rank Math | Page source / JSON-LD | Remove duplicate schema; ensure name in ld+json |
| Missing field: “name” (Recipe step) | Tasty Recipes | WordPress post editor | Bold the step group header text |
| Missing field: “name” (Organizer) | The Events Calendar | Organizer profile editor | Add organizer name and URL |
| Missing field: “name” (Venue) | The Events Calendar | Venue editor | Add venue name and full address |
| Missing field: “brand” | Rank Math / WooCommerce | Rank Math → WooCommerce settings | Select or set brand attribute |
| Missing field: “sku” | WooCommerce | Product → Inventory tab | Enter SKU value |
| Missing field: “priceValidUntil” | WooCommerce / Rank Math | Product sale price settings | Set sale price end date, or update Rank Math |
| No global identifier (GTIN) | Rank Math PRO | Product → Schema tab | Add GTIN/MPN value |
Final Thoughts
The Missing field: “name” warning is rarely a sign of deep technical problems. In most cases, it traces back to one of three root causes: a duplicate or invalid schema block on the page, an incomplete content entry (like a missing venue name or recipe section header), or a plugin configuration gap (like brand or SKU settings not mapped in Rank Math).
Work through each section of this guide that applies to your site type, validate with the Rich Results Test, and then request revalidation in Search Console. Resolving these warnings puts your pages in line for rich result eligibility — which means better visibility, more informative search listings, and higher click-through rates from organic search.
If you clear the warning and the same page continues to generate new ones, audit your theme and SEO plugin for conflicting schema outputs. Running two schema-generating plugins simultaneously (e.g., Rank Math and Yoast) on the same pages is the most common source of persistent duplicate schema warnings.
Please share this How to fix the Missing field: “name” warning with your friends and do a comment below about your feedback.
We will meet you on next article.
Until you can read, How to fix the Missing field: “description” warning