The Best Lenses for Food Photography: DSLR, Mirrorless & iPhone
Food photography is an art form that blends creativity, technical skill, and a deep appreciation for culinary aesthetics. It requires lenses that can render vibrant colors, intricate textures, and mouthwatering details while handling various shooting scenarios—from intimate close-ups of a dripping sauce to expansive table spreads in a bustling restaurant. The right lens not only enhances image quality but also streamlines your workflow, allowing you to focus on composition, lighting, and storytelling. In this in-depth guide, we’ll explore the fundamentals of lens selection, provide detailed recommendations across camera types, compare options, and offer practical tips to elevate your food photography. Whether you’re a hobbyist documenting home-cooked meals, a blogger sharing recipes, or a professional working with hospitality clients, these insights will help you invest wisely in gear that delivers professional results.
Why the Right Lens Matters in Food Photography
In food photography, lenses are more than just glass—they’re tools that shape how viewers perceive and crave the subject. A poor lens choice can lead to distorted proportions, lackluster sharpness, or insufficient depth of field, making even the most delicious dish look unappealing. Conversely, the best lenses provide clarity, control over focus, and the ability to isolate elements like a glossy glaze or a sprinkle of herbs against a softly blurred background.
Key factors influencing lens performance include:
- Sharpness and Clarity: Essential for capturing fine details like the crumb of a pastry or the steam rising from a hot soup. High-quality optics reduce aberrations and ensure edge-to-edge sharpness.
- Bokeh Quality: The aesthetic blur in out-of-focus areas. Smooth, creamy bokeh (from rounded diaphragm blades) makes backgrounds non-distracting, emphasizing the food.
- Low-Light Capability: Many shoots occur indoors or in dimly lit venues. Wide apertures (low f-numbers) allow more light, reducing noise from high ISO settings.
- Versatility vs. Specialization: Primes offer superior image quality but fixed views; zooms provide flexibility for quick adjustments.
- Compatibility and Future-Proofing: Ensure lenses work with your current camera and potential upgrades. For example, full-frame compatible lenses (e.g., Nikon FX) retain value when switching bodies.
Budget plays a role too—start with affordable primes and build up. Third-party options like Sigma or Tamron often match brand-name quality at lower costs.
Understanding Camera Lenses for Food Photography
To make informed choices, let’s break down lens terminology and types in the context of food shooting.
Lens Numbers Explained
Every lens is labeled with its focal length and maximum aperture, e.g., 50mm f/1.8.
- Focal Length: Measures the distance from the lens’s optical center to the sensor, affecting the angle of view. Shorter focal lengths (wide-angle, e.g., 24mm) fit more into the frame, perfect for overhead flat lays of multiple dishes. Longer ones (telephoto, e.g., 100mm) narrow the view for intimate shots, compressing elements to make stacks of pancakes look taller and more appetizing.
- Aperture: The lens opening size, denoted as f-stop (e.g., f/2.8). Lower numbers mean wider openings, admitting more light and creating shallower depth of field. For food, f/2.8-f/5.6 often balances focus on the hero element while blurring props.
Example: A 50mm f/1.8 prime is fixed at 50mm with a max aperture of f/1.8. A 24-70mm f/2.8-4 zoom varies from 24-70mm, with aperture shifting slightly.
Prime vs. Zoom Lenses
- Primes: Fixed focal length, simpler construction yields sharper images, wider apertures, and better low-light performance. Drawback: You move to recompose. Ideal for controlled studio setups where quality trumps convenience.
- Zooms: Variable focal length for on-the-fly adjustments, great for dynamic shoots like restaurant events. Trade-off: Often heavier, with potential loss in sharpness at extremes.
In food photography, primes dominate for their optical superiority, but zooms shine in versatile environments.
Macro Capabilities
Macro lenses focus closer, with magnification ratios (e.g., 1:1 means life-size reproduction). They’re invaluable for highlighting details like the sheen on chocolate or bubbles in a drink. Non-macro lenses can approximate with extension tubes, but dedicated macros are sharper.
Crop Factor and Sensor Size
- Full-Frame Sensors: Wider field of view, better dynamic range. A 50mm lens is truly 50mm.
- APS-C (Crop) Sensors: 1.5x-1.6x multiplier. A 50mm acts as 75-80mm, narrowing the view—useful for portraits but challenging for wide shots.
- Micro Four Thirds (MFT): 2x crop, making lenses effectively longer.
If upgrading from APS-C to full-frame, choose full-frame compatible lenses to avoid repurchasing.
Distortion and Compression
- Barrel Distortion: Edges bulge outward in wide lenses—avoid for plates looking oval.
- Pincushion Distortion: Edges pinch inward in telephotos.
- Compression: Longer lenses flatten depth, making layered desserts appear denser.
For flattering food, stick to 50mm+ on full-frame to minimize issues.
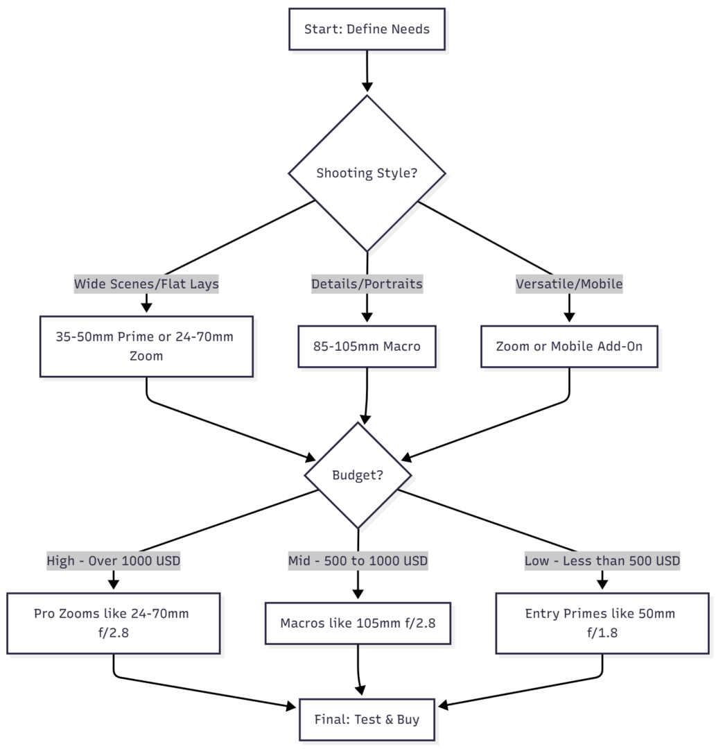
Key Guidelines for Lens Selection
- Style-Driven Choices: Flat lays? Go wide (35-50mm). Portraits? Telephoto (85-105mm).
- Space Constraints: Small kitchen? Wide-angle or zoom.
- Lighting: Dim venues? Prioritize f/1.8 or better.
- Budget Strategy: Start with a nifty fifty (~$200), add macro (~$600-1000).
- Testing: Rent to try—focus on handling, AF speed, and output.
- Alternatives: Third-party like Sigma Art series for value.

This flowchart aids in navigating choices based on style and budget.
Best Lenses for DSLR Cameras
DSLRs offer robust builds and vast lens libraries. Nikon and Canon dominate, with Sigma/Tamron compatibles.
Entry-Level: Nikon 50mm f/1.8G (Nifty Fifty)
Affordable entry point for sharp, versatile shots. On full-frame, it’s ideal for everyday food; on APS-C, tighter for portraits.
Pros: Lightweight, low distortion, excellent value.
Cons: No macro, limited zoom.
Use Case: Bloggers shooting recipes—f/2.8 for bokeh on ingredients.
Specifications & Price: As above.
To use: Mount, set aperture priority, focus on the front of the dish, shoot at f/4 for balance. Equation for depth of field: DoF ≈ (2 * N * c * f^2) / (a^2), where N=aperture, c=circle of confusion, f=focal length, a=distance. For 50mm at f/4, 1m distance, DoF is ~0.1m—sharp subject, blurred back.
Macro Master: Nikon 105mm f/2.8G IF-ED Micro
Captures microscopic details like sesame seeds or frosting swirls.
Pros: 1:1 macro, VR for stability, flattering compression.
Cons: Heavier, needs space (stand back 1-2m for portraits).
Use Case: Commercial shoots—f/5.6, tripod, for tack-sharp burgers.
Specifications & Price: As above.
Step-by-step: Focus at min distance, use live view for precision, calculate magnification: M = f / (d – f), where d=object distance.
Versatile Zoom: Nikon 24-70mm f/2.8G ED
All-in-one for varying scenes without lens swaps.
Pros: Constant aperture, robust build.
Cons: Pricey, no IS (use body or tripod).
Use Case: Restaurant gigs—zoom to 35mm for tables, 70mm for close-ups.
Specifications & Price: As above.
Wide-Angle Wonder: Nikon 14-24mm f/2.8G ED
For immersive venue shots including food.
Pros: Ultra-wide, minimal vignette.
Cons: Bulky, no filters.
Use Case: Hospitality—14mm for full dining rooms.
Specifications & Price: As above.
Canon Alternative: Canon EF 100mm f/2.8L Macro IS USM
Hybrid IS excels in handheld macros.
Pros: 4-stop stabilization, weather-sealed.
Cons: APS-C crop makes it 160mm—tighter view.
Use Case: Videos—IS smooths b-roll.
Specifications & Price: As above.
APS-C Specific: Nikon 60mm f/2.8G ED Micro
Effective 90mm on crop, blending versatility.
Pros: Compact macro, beautiful light capture.
Cons: No VR.
Use Case: Overheads—f/4 for even focus.
Specifications & Price: As above.
Expanded Table for DSLR Comparison:
| Lens | Sharpness (Center/Edge at f/5.6) | Bokeh Quality | Low-Light Rating | Ideal Angle | User Level |
|---|---|---|---|---|---|
| Nikon 50mm f/1.8G | Excellent/Good | Smooth | High (f/1.8) | 45°/Overhead | Beginner |
| Nikon 105mm f/2.8G | Outstanding/Excellent | Creamy | Medium (f/2.8) | 25-45° | Pro |
| Nikon 24-70mm f/2.8G | Very Good/Good | Pleasing | High | All | Intermediate |
| Nikon 14-24mm f/2.8G | Excellent/Good | Average | High | Wide/Overhead | Pro |
| Canon 100mm f/2.8L | Outstanding/Outstanding | Buttery | Medium | Portraits | Pro |
| Nikon 60mm f/2.8G | Excellent/Excellent | Vignetted Soft | Medium | Overhead | Beginner-Intermediate |
Best Lenses for Mirrorless Cameras
Mirrorless cameras are lighter and more portable, suiting on-location food work.
Canon RF 35mm f/1.8 IS Macro STM
Wide with macro—hybrid for RF bodies.
Pros: 5-stop IS, 0.5x macro.
Cons: No DoF scale.
Use Case: Travel food—handheld in cafes.
Specifications & Price: As above.
Nikon Z 50mm f/1.8 S
Z-system prime: Unmatched clarity.
Pros: Silent AF, weather-sealed.
Cons: No built-in IS (use body).
Use Case: Studio flat lays—crop in post for flexibility.
Specifications & Price: As above.
Sony FE 90mm f/2.8 Macro G OSS
E-mount precision macro.
Pros: OSS, focus limiter.
Cons: Not sealed.
Use Case: Product shots—1:1 for labels.
Specifications & Price: As above.
Fujifilm XF 80mm f/2.8 R LM OIS WR Macro
X-series workhorse.
Pros: 5-stop OIS, sealed.
Cons: Heavy for Fuji.
Use Case: Outdoor shoots—weather resistance.
Specifications & Price: As above.
Fujifilm XF 30mm f/2.8 R LM WR Macro
Budget macro gem.
Pros: Lightweight, 1:1.
Cons: No IS.
Use Case: Details—tiny garnishes.
Specifications & Price: As above.
Fujifilm XF 18-55mm f/2.8-4 R LM OIS
Everyday zoom.
Pros: OIS, compact.
Cons: Variable aperture.
Use Case: Quick adjustments on set.
Specifications & Price: As above.
Fujifilm XF 16mm f/2.8 R WR
Wide companion.
Pros: Small, sealed.
Cons: No macro.
Use Case: Interiors with food.
Specifications & Price: As above.
Sigma 28-70mm f/2.8 DG DN Contemporary
Affordable zoom for E/L-mount.
Pros: Lightweight, sharp.
Cons: No IS.
Use Case: Hybrid photo/video.
Specifications & Price: As above.
Panasonic Lumix G Macro 30mm f/2.8
MFT close-up specialist.
Pros: 3-stop OIS, compact.
Cons: Close working distance.
Use Case: Textures—bubbles, grains.
Specifications & Price: As above.
Olympus M.Zuiko 12-45mm f/4 PRO
Sealed zoom for MFT.
Pros: 0.5x macro, light.
Cons: f/4 max.
Use Case: Wide to tight in one.
Specifications & Price: As above.
Zeiss Touit 32mm f/1.8
Premium APS-C prime.
Pros: Sharp in low light.
Cons: No IS.
Use Case: Angled shots.
Specifications & Price: As above.
Expanded Table for Mirrorless Comparison:
| Lens | Sharpness (Wide Open) | Stabilization Stops | Sealing | Versatility Score | Price Value |
|---|---|---|---|---|---|
| Canon RF 35mm f/1.8 | Excellent | 5 | No | High | High |
| Nikon Z 50mm f/1.8 S | Outstanding | Body | Yes | Medium | Medium |
| Sony FE 90mm f/2.8 | Excellent | Yes | No | High (Macro) | Medium |
| Fujifilm XF 80mm | Outstanding | 5 | Yes | High | Low |
| Fujifilm XF 30mm | Very Good | No | Yes | High | High |
| Fujifilm XF 18-55mm | Good | Yes | No | Very High | High |
| Fujifilm XF 16mm | Excellent | No | Yes | Medium | High |
| Sigma 28-70mm | Very Good | No | No | Very High | High |
| Panasonic 30mm | Excellent | 3 | No | High (Macro) | High |
| Olympus 12-45mm | Good | No | Yes | Very High | Medium |
| Zeiss 32mm | Outstanding | No | No | Medium | Medium |
Best Lenses for Mobile (iPhone) Photography
Mobile lenses democratize food photography—affordable, portable.
Moment Wide Lens
Expands iPhone’s view for tables.
Pros: Secure, no vignette.
Cons: Needs case.
Use Case: Landscapes with meals.
Specifications & Price: As above.
Moment Macro Lens
Details on the go.
Pros: 10x zoom, easy.
Cons: Clip-on precision needed.
Use Case: Close-ups of ingredients.
Specifications & Price: As above.
Tip: Pair with iPhone’s built-in ultra-wide/macro for hybrid use.
Advanced Lenses: Tilt-Shift and Beyond
Tilt-shift lenses like Nikon PC-E 45mm f/2.8 (~$2,000) shift perspective, controlling focus planes for sharp foregrounds with blurred rears—pro for covers. Specs: 45mm, f/2.8, 0.5x mag, 850g.
For video, consider stabilized macros like Canon 100mm.
Practical Tips for Food Photography with These Lenses
- Lighting Integration: Use natural window light or LED panels. Wide apertures help in dim settings.
- Composition Techniques: Rule of thirds, leading lines—longer lenses compress for drama.
- Post-Processing: Correct minor distortions in Lightroom; sharpen details.
- Maintenance: Clean lenses gently; store in dry bags.
- Upgrading Path: Begin with 50mm, add macro, then zoom.
- Common Mistakes: Avoiding wide distortion—test angles; over-relying on zoom—primes for quality.
Case Study: Shooting a burger—use 105mm macro at f/5.6, 1/160s, ISO 100 for pop; calculate exposure: EV = log2(N^2/t) + log2(ISO/100), where t=shutter.
FAQ: Common Questions About Food Photography Lenses
The 50mm f/1.8 (nifty fifty) from Nikon, Canon, or Sony—affordable (~$200), sharp, and versatile for plates and flat lays. On APS-C, it’s ~75mm, great for portraits.
Necessary for detailed close-ups (1:1 magnification, e.g., Nikon 105mm f/2.8, ~$900). For casual shots, primes like 50mm f/1.8 work with cropping.
Zooms (e.g., Nikon 24-70mm f/2.8) for flexibility in tight spaces; primes (e.g., Sony 50mm f/1.8) for sharper studio shots.
APS-C (1.5x-1.6x crop) makes lenses longer (e.g., 50mm acts like 75mm). Use shorter lenses (e.g., 35mm) for wider views.
Moment lenses (~$120-$150) work for casual shots, but cameras offer better sensors and optics for pro work.
f/4-f/8 for balanced focus; f/1.8-f/2.8 for bokeh; f/11+ for full sharpness.
Use 50mm+ lenses, keep camera parallel to subject, fix minor issues in post.
Yes for handheld low-light shots to reduce blur (e.g., Canon 100mm f/2.8L IS).
Sigma/Tamron lenses (e.g., Sigma 28-70mm f/2.8) match quality at lower cost; verify compatibility.
Macro lenses with stabilization (e.g., Canon 100mm f/2.8L IS, Sony 90mm f/2.8) for sharp stills and smooth video b-roll.
Conclusion: Elevate Your Food Photography with the Perfect Lens
Selecting the best lens for food photography is about aligning gear with your vision—whether capturing the steam of a fresh brew or the grandeur of a feast. From the budget-friendly Nikon 50mm f/1.8G to pro macros like the Sony FE 90mm, these recommendations cover all bases, emphasizing sharpness, versatility, and detail. Invest thoughtfully: Start simple, rent to test, and prioritize primes for quality. With practice, these lenses will help your images not just document food but evoke hunger and emotion. Remember, the lens is a tool—your creativity makes the masterpiece. Explore, experiment, and watch your portfolio flourish.
Please share this The Best Lenses for Food Photography with your friends and do a comment below about your feedback.
We will meet you on next article.
Until you can read, Natural Light Product Photography