4 Ultimate Food Photography Lenses for Beautiful Photos
The right lens transforms food photography from adequate to extraordinary. While camera bodies get upgraded every few years, lenses stay with you for decades — making lens selection one of the most important investments in your photography kit. This guide breaks down the four lenses that matter most for food photography, why each earns its place in your bag, and how to choose based on your current gear, style, and budget.
Before You Buy: Understand Crop Factor
Every lens recommendation is built on one foundational concept: your sensor size.
Full-frame cameras use a 35mm sensor — the standard reference point for all lens focal lengths. Crop-sensor cameras (APS-C) have a smaller sensor, which effectively magnifies the apparent focal length of any lens mounted on them.
| Camera Type | Crop Factor | Example: 50mm becomes… | Example: 105mm becomes… |
|---|---|---|---|
| Full Frame | 1.0× | 50mm | 105mm |
| Nikon APS-C | 1.5× | 75mm | 157mm |
| Canon APS-C | 1.6× | 80mm | 168mm |
| Micro Four Thirds | 2.0× | 100mm | 210mm |
The practical takeaway: If you shoot with a crop sensor, a 60mm macro behaves like a ~90mm on full frame — putting it squarely in professional macro territory. A 35mm on crop becomes close to a 50mm equivalent. Factor this in before purchasing.
One critical buying principle: invest in lenses, not just camera bodies. Bodies get upgraded. Quality glass made for full-frame cameras (FX lenses for Nikon, EF lenses for Canon) will carry over when you upgrade. Buying crop-only lenses now means replacing them later — an expensive redundancy.
How Focal Length Shapes Food Photography
Focal length determines far more than just how close or far away your subject appears. It controls compression, distortion, background rendering, and the emotional feel of your image.

Wide-angle lenses (below 50mm) capture large scenes without requiring physical distance. Useful for flat lays and lifestyle setups, but introduce distortion when used close to food at angled perspectives.
Normal lenses (50mm) approximate human vision. They’re naturally flattering, versatile, and produce minimal distortion — the workhorse of food photography.
Telephoto lenses (above 50mm) compress the image, bringing background elements visually closer and rendering backgrounds more attractively blurred. The 85–105mm range is the sweet spot for professional-grade dish shots at 45-degree angles.
Macro lenses allow 1:1 magnification — meaning your subject appears life-size on the sensor. Essential for capturing texture, garnishes, steam, and fine food detail.
The 4 Ultimate Food Photography Lenses
1. The 50mm — “Nifty Fifty”
The 50mm prime is the most universally recommended starting point in food photography, and for good reason. It’s affordable, lightweight, sharp, and adaptable across shooting styles.
Why it works for food: The 50mm focal length closely matches the human field of view, producing images that feel natural and immediate. It handles flat lays and overhead setups with ease, accommodates larger scenes with many props and elements, and performs well in low-light environments — critical when shooting in cafes, restaurants, or windowless studios.
At f/1.4 or f/1.8, the 50mm becomes a powerful low-light tool, allowing you to shoot in dim environments without raising ISO to noise-producing levels. Its wider angle of view also makes it ideal when you want to crop in post-processing to experiment with composition without committing to a tight frame at the time of shooting.
Limitation: The 50mm is not the best choice for 45-degree angled dish shots. At this angle, getting close enough to fill the frame introduces visible distortion — the dish begins to look warped rather than appetizing. For angled shots, you want something longer.
| Spec | Detail |
|---|---|
| Ideal shooting angle | Overhead (90°), Flat lay |
| Aperture range | f/1.4 – f/16 |
| Best for | Beginners, wide scenes, flat lays, low light |
| Crop sensor equivalent | ~75mm (Nikon) / ~80mm (Canon) |
Popular options and approximate prices:
| Lens | Mount | Approx. Price |
|---|---|---|
| Nikon AF Nikkor 50mm f/1.8D | Nikon F | $125–$150 |
| Canon EF 50mm f/1.8 STM | Canon EF | $110–$130 |
| Sigma 50mm f/1.4 Art | Canon/Nikon/Sony | $700–$800 |
| Sony FE 50mm f/1.8 | Sony E | $200–$250 |
2. The 60mm Macro — The Smart Two-in-One
If the nifty fifty is the beginner’s lens, the 60mm macro is the smart photographer’s lens. It bridges the gap between a versatile standard prime and a true macro lens — giving you close-focus capability without sacrificing the ability to shoot wider scenes.
Why it works for food: The 60mm sits close enough to 50mm that it handles overhead and flat lay shots naturally. But unlike the 50mm, it has a true macro mode — allowing you to fill the frame with fine details like flaky pastry layers, chocolate drips, or individual seeds. The short minimum focusing distance makes it exceptional for getting close without needing to physically move back.
On a crop-sensor camera, the 60mm becomes roughly 90mm in full-frame equivalence — approaching the reach of a professional 100mm macro. This makes it a particularly smart choice for photographers who haven’t yet upgraded to full frame.
How to use it: Treat this like a 50mm for overhead setups and scene shots. Shift to its macro capability when you need close-up detail at 25–45 degree angles. It rarely needs to be shot below f/3.5 for food, making the f/2.8 maximum aperture a comfortable sweet spot.
| Spec | Detail |
|---|---|
| Ideal shooting angle | Overhead, 25–45° |
| Aperture range | f/2.8 – f/32 |
| Macro ratio | 1:1 |
| Crop sensor equivalent | ~90mm (Nikon) / ~96mm (Canon) |
| Best for | Intermediate shooters, crop cameras, texture shots |
Popular options and approximate prices:
| Lens | Mount | Approx. Price |
|---|---|---|
| Nikon AF-S Micro 60mm f/2.8G | Nikon F | $530–$580 |
| Canon EF-S 60mm f/2.8 Macro | Canon EF-S | $450–$500 |
| Sigma 70mm f/2.8 Art Macro | Canon/Nikon/Sony | $480–$520 |
3. The 105mm (or 100mm) Macro — The Professional Standard
The 100–105mm macro lens is the benchmark for professional food photography. If you’ve seen beautifully rendered images of dishes shot at a 45-degree angle with dreamy, soft backgrounds, there’s a strong chance this focal length was responsible.
Why it works for food: Longer focal lengths compress the image — background elements appear closer to the subject, producing a more intimate, layered look. At 45 degrees, a 105mm delivers flattering rendering of tall food subjects like layer cakes, burger stacks, and cocktails without the distortion that plagues wider lenses at the same angle.
The shallow depth of field at this focal length — even at f/5.6 or f/8 — is deeply pleasing. Foreground elements stay sharp while backgrounds dissolve into smooth bokeh. The result is a professional image that draws the eye precisely where you intend.
Practical considerations: This lens requires more working distance. At 105mm, you’ll need to stand farther from your subject to achieve the same frame fill as a shorter lens. This means you need adequate studio or shooting space. In tight kitchens or small apartments, a 60mm or 50mm will serve better.
Due to the extremely shallow depth of field at close distances, most food photographers shoot this lens on a tripod, with Vibration Reduction (or Image Stabilization) turned off. Handheld shooting is difficult to keep sharp at macro distances.

| Spec | Detail |
|---|---|
| Ideal shooting angle | 25–75°, straight-on |
| Aperture range | f/2.8 – f/32 |
| Macro ratio | 1:1 |
| Recommended f-stop for food | f/5.6 – f/8 |
| Best for | Professional 45° shots, texture close-ups |
Popular options and approximate prices:
| Lens | Mount | Approx. Price |
|---|---|---|
| Nikon AF-S Micro 105mm f/2.8G VR | Nikon F | $850–$950 |
| Canon EF 100mm f/2.8L Macro IS USM | Canon EF | $900–$1,000 |
| Canon EF 100mm f/2.8 Macro (non-L) | Canon EF | $550–$650 |
| Sigma 105mm f/2.8 Art Macro | Canon/Nikon/Sony | $650–$750 |
| Tamron SP 90mm f/2.8 Macro | Canon/Nikon/Sony | $450–$550 |
Budget tip: The non-L Canon 100mm f/2.8 Macro and the Tamron 90mm f/2.8 Macro are widely praised as excellent value alternatives that match image quality at a significantly lower price. For food photography on a tripod, the absence of image stabilization is a non-issue.
4. The Tilt-Shift Lens — The Pro’s Secret Weapon
The tilt-shift lens is the most specialized tool on this list — and the most creatively powerful. It gives the photographer precise, independent control over the plane of focus in a way no other lens can replicate.
How it works: A conventional lens keeps the plane of focus parallel to the camera sensor. With a tilt-shift lens, you can physically tilt the lens element, changing the angle of the focal plane. This means you can keep the front of a dish in sharp focus while the background dissolves — without changing your aperture or camera position.
The shift function moves the lens axis up or down, allowing you to include or exclude elements from the frame without tilting the camera — essential for perfectly level shots where geometry matters (packaging shots, editorial covers).
Why it works for food: Food photography often involves complex scenes where you want selective focus across a non-parallel plane. A tilt-shift lets you design the focus plane to match the food’s surface, not the camera sensor’s fixed angle. The result is images with extraordinary depth and intentionality — exactly what editorial clients and art directors look for.
This lens is expensive and has a steep learning curve. Most working food photographers rent one for specific commercial jobs rather than owning it outright.
| Spec | Detail |
|---|---|
| Common focal lengths | 45mm, 90mm |
| Tilt range | ±8° typical |
| Shift range | ±11mm typical |
| Best for | Commercial, editorial, packaging, cover shots |
| Recommended use | Rent before buying |
Popular options and approximate prices:
| Lens | Mount | Approx. Price |
|---|---|---|
| Canon TS-E 45mm f/2.8 | Canon EF | $1,300–$1,500 |
| Canon TS-E 90mm f/2.8 | Canon EF | $1,500–$1,700 |
| Nikon PC-E Nikkor 45mm f/2.8D | Nikon F | $1,700–$1,900 |
| Laowa 15mm f/4.5 Zero-D Shift | Multiple | $800–$900 |
Lens Comparison at a Glance
| Lens | Best Angle | Macro | Price Range | Best For |
|---|---|---|---|---|
| 50mm f/1.8 | Overhead / Flat Lay | No | $110–$250 | Beginners, wide scenes |
| 60mm f/2.8 Macro | Overhead / 25–45° | Yes (1:1) | $450–$580 | Crop cameras, versatility |
| 105mm f/2.8 Macro | 25–75° | Yes (1:1) | $450–$1,000 | Pro 45° shots, detail |
| Tilt-Shift 45–90mm | Any | No | $900–$1,900 | Commercial, editorial |
Which Lens Should You Buy First?

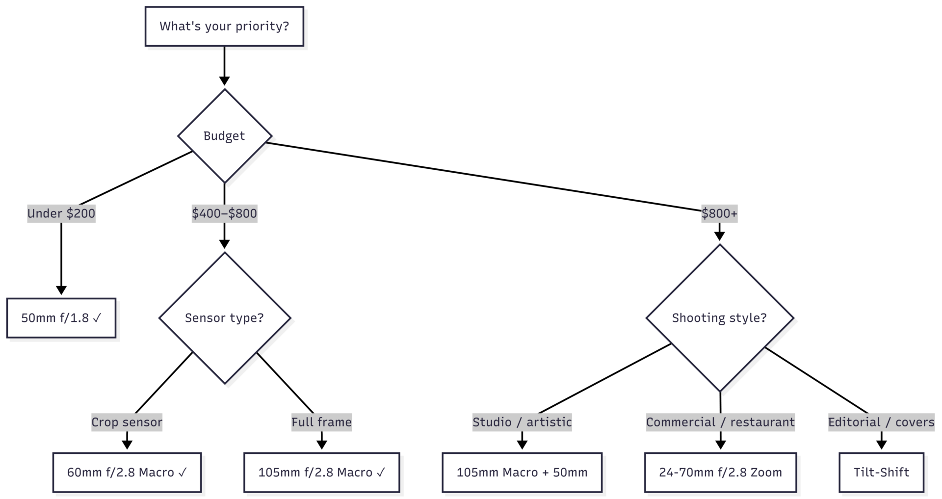
- Starting out? Buy the 50mm f/1.8. No other lens gives you more capability per dollar spent.
- Ready to get serious? Add a 60mm macro if you’re on crop, or a 105mm macro if you’re on full frame.
- Shooting restaurants or fast-paced commercial work? A 24-70mm f/2.8 zoom is practical, flexible, and capable.
- Taking on editorial or packaging clients? Rent a tilt-shift first to understand its workflow, then decide if ownership makes sense for your volume of work.
The most important thing isn’t which lens sits at the top of a spec sheet — it’s which focal length matches how you naturally see and shoot food. A 50mm in practiced hands consistently outperforms a 105mm macro used without intention. Buy deliberately, shoot constantly, and upgrade only when your current lens genuinely limits what you’re trying to capture.
Please share this 4 Ultimate Food Photography Lenses for Beautiful Photos with your friends and do a comment below about your feedback.
We will meet you on next article.
Until you can read, Avocado and Lime Pasta with Cilantro