What is the best focal length for food photography?
The focal length you shoot with will define the look, feel, and composition of every food photo you take. It affects perspective distortion, background compression, how close you can get to your subject, and ultimately how flattering your dish looks on camera. While there’s no single “perfect” answer, certain focal lengths consistently outperform others for food photography — and understanding why will save you from costly, frustrating lens purchases.
This guide breaks down the best focal lengths for food photography, how your camera sensor affects lens behavior, and exactly which lens to choose based on your shooting style.
How Focal Length Works in Food Photography
Focal length, measured in millimeters (mm), determines two things critical to food photography: angle of view and perspective compression.
- A shorter focal length (e.g., 24mm, 35mm) gives a wider angle of view, capturing more of the scene but introducing perspective distortion at the edges.
- A longer focal length (e.g., 85mm, 100mm) gives a narrower view, magnifying the subject, compressing background elements closer together, and producing a more flattering, “stacked” look.
For food photography, this compression effect is particularly desirable for dishes shot at 30–45 degree angles — it makes the background feel intimate and keeps the hero dish looking natural and proportionate.
Full Frame vs. Crop Sensor: Why It Changes Everything
Before you buy any lens, you need to know whether your camera has a full-frame or crop sensor. This single factor determines which focal lengths actually work for your shooting style.
A full-frame sensor matches the 35mm film standard. A crop sensor is physically smaller and effectively “crops” the image, making your lens behave like a longer focal length.
Crop Factor by Camera Brand
| Brand | Sensor Type | Crop Factor |
|---|---|---|
| Nikon DX | APS-C | 1.5x |
| Canon EF-S / EF-M | APS-C | 1.6x |
| Sony E (non-FE) | APS-C | 1.5x |
| Fujifilm X | APS-C | 1.5x |
| Pentax DA | APS-C | 1.5x |
| Micro Four Thirds | MFT | 2.0x |
| Full Frame (any brand) | 35mm | 1.0x |
To calculate the equivalent focal length on a crop sensor camera, multiply the lens’s stated focal length by the crop factor. For example, a 50mm lens on a Canon crop sensor (1.6x) behaves like an 80mm lens. A 100mm macro on the same camera behaves like 160mm — too tight for most shooting spaces.
This matters enormously when building your lens kit. Buying a 100mm macro without understanding crop factor can leave you struggling to frame shots in a typical kitchen or studio.
Focal Length and Perspective: A Visual Comparison
To understand what focal length actually does to a food photo, imagine placing the same dish on a table and photographing it from three different lenses, each adjusted so the dish fills the same amount of the frame.

At 35mm, the edges of the frame stretch — boards look longer, angles look more dramatic. This “pincushion distortion” is problematic for 45-degree food shots. At 100mm, the background compresses and the dish looks proportionally accurate and beautiful.
The 4 Best Focal Lengths for Food Photography
1. 50mm — The Nifty Fifty
Best for: Flat lays, overhead shots, larger table scenes, beginners
The 50mm prime lens is often called the “nifty fifty” for good reason. It most closely matches human visual perception, producing a natural, undistorted image. It’s lightweight, affordable, and works on both full-frame and crop sensor cameras. For crop sensor users, a 50mm becomes approximately 80mm equivalent — an ideal all-purpose focal length for angled shots.
How it performs:
- Excellent for overhead (90°) flat lay photography
- Handles large, styled table scenes with many props
- Works in low light thanks to f/1.4 and f/1.8 maximum apertures
- Less ideal at 45-degree angles compared to longer lenses, but capable
Popular options:
| Lens | Mount | Approx. Price | Max Aperture |
|---|---|---|---|
| Canon EF 50mm f/1.8 STM | Canon EF | ~$125 | f/1.8 |
| Nikon AF-S 50mm f/1.8G | Nikon F | ~$220 | f/1.8 |
| Sigma 50mm f/1.4 Art | Canon/Nikon/Sony | ~$950 | f/1.4 |
| Sony FE 50mm f/1.8 | Sony FE | ~$250 | f/1.8 |
The f/1.8 version from any major brand is a reliable starting point. The f/1.4 produces marginally better image quality but costs significantly more — the f/1.8 is the smarter purchase for most food photographers.
2. 60mm Macro — The Smart Two-in-One
Best for: Crop sensor users, overhead detail shots, macro-capable versatility
The 60mm macro sits in a clever middle ground: close to the 50mm field of view, but with true macro capability for tight detail shots. On a crop sensor camera, it behaves like a 90–96mm lens — almost equivalent to the professional 100mm macro on a full-frame body.
This makes it an exceptional value choice. You get the versatility of a “normal” lens combined with macro close-focusing for capturing textures, garnishes, and fine food details.
How it performs:
- Nearly identical composition to a 50mm on full frame when on a crop sensor
- True macro (1:1 or close) for detail and close-up shots
- Beautiful sharpness and gentle vignetting
- Works overhead and at 25–45 degree angles
| Lens | Mount | Approx. Price | Macro Ratio |
|---|---|---|---|
| Nikon AF-S 60mm f/2.8G Micro | Nikon F | ~$530 | 1:1 |
| Canon EF-S 60mm f/2.8 Macro | Canon EF-S | ~$470 | 1:1 |
| Sigma 70mm f/2.8 Art Macro | Canon/Nikon/Sony | ~$500 | 1:1 |
3. 100mm / 105mm Macro — The Professional’s Choice
Best for: 45-degree hero shots, texture and detail close-ups, full-frame cameras
This is the go-to focal length for professional food photographers. The 100–105mm focal length produces flattering perspective compression at 45-degree angles, making dishes look elevated and proportional. The macro capability allows you to get incredibly close to food surfaces, capturing textures like sesame seeds, herb leaves, chocolate drips, and sauce sheen in razor-sharp detail.
At this focal length, you’ll typically shoot at f/5.6 to f/8 to maintain enough depth of field across the dish. The background goes beautifully soft without the shot looking artificially blurry.
Key advantage: At 45 degrees, wider lenses like 50mm begin to distort the dish. At 100–105mm, dishes look exactly as they do in real life — no stretching, no awkward angles.
Important note: On a crop sensor camera, 100mm becomes ~160mm equivalent. You’ll need significant distance from your subject — potentially 3–5 meters — which most home studios or kitchens can’t accommodate. For crop sensor users, the 60mm macro is the practical alternative.
| Lens | Mount | Approx. Price | Stabilization |
|---|---|---|---|
| Canon EF 100mm f/2.8L Macro IS USM | Canon EF | ~$1,050 | Yes (IS) |
| Canon EF 100mm f/2.8 Macro USM | Canon EF | ~$600 | No |
| Nikon AF-S VR 105mm f/2.8G Micro | Nikon F | ~$900 | Yes (VR) |
| Sigma 105mm f/2.8 Art DG DN Macro | Sony FE/L-mount | ~$800 | Yes |
| Tamron 90mm f/2.8 Macro | Canon/Nikon/Sony | ~$500 | Yes |
The Tamron 90mm macro is frequently praised as an affordable alternative that delivers image quality close to the premium Canon and Nikon options — worth serious consideration if budget is a concern.
4. 24–70mm f/2.8 Zoom — The Restaurant and Commercial Lens
Best for: Restaurant photography, commercial shoots, fast-paced environments
The 24–70mm f/2.8 zoom lens is the pragmatic choice for working food photographers shooting on location. In a restaurant environment, you often don’t have the luxury of swapping lenses between courses, moving furniture, or adjusting your distance from the subject. The zoom capability allows rapid reframing without physical movement.
The 24mm end captures wide environmental shots — interior atmosphere, table context, large spreads. Zooming to 50–70mm moves into comfortable food portrait territory.
The tradeoff is image quality. Zoom lenses, even premium ones, produce slightly less sharpness and color accuracy than prime lenses at equivalent focal lengths. Post-processing can recover much of this, but it’s a real difference for critical commercial work.
| Lens | Mount | Approx. Price | Max Aperture |
|---|---|---|---|
| Canon EF 24-70mm f/2.8L II | Canon EF | ~$2,100 | f/2.8 |
| Nikon AF-S 24-70mm f/2.8E ED VR | Nikon F | ~$2,400 | f/2.8 |
| Tamron 24-70mm f/2.8 G2 | Canon/Nikon/Sony | ~$900 | f/2.8 |
| Sigma 24-70mm f/2.8 Art | Canon/Nikon/Sony | ~$1,100 | f/2.8 |
The Tamron and Sigma versions offer strong image quality at a fraction of the Canon or Nikon price, making them the preferred choice for food photographers who need zoom flexibility without paying flagship prices.
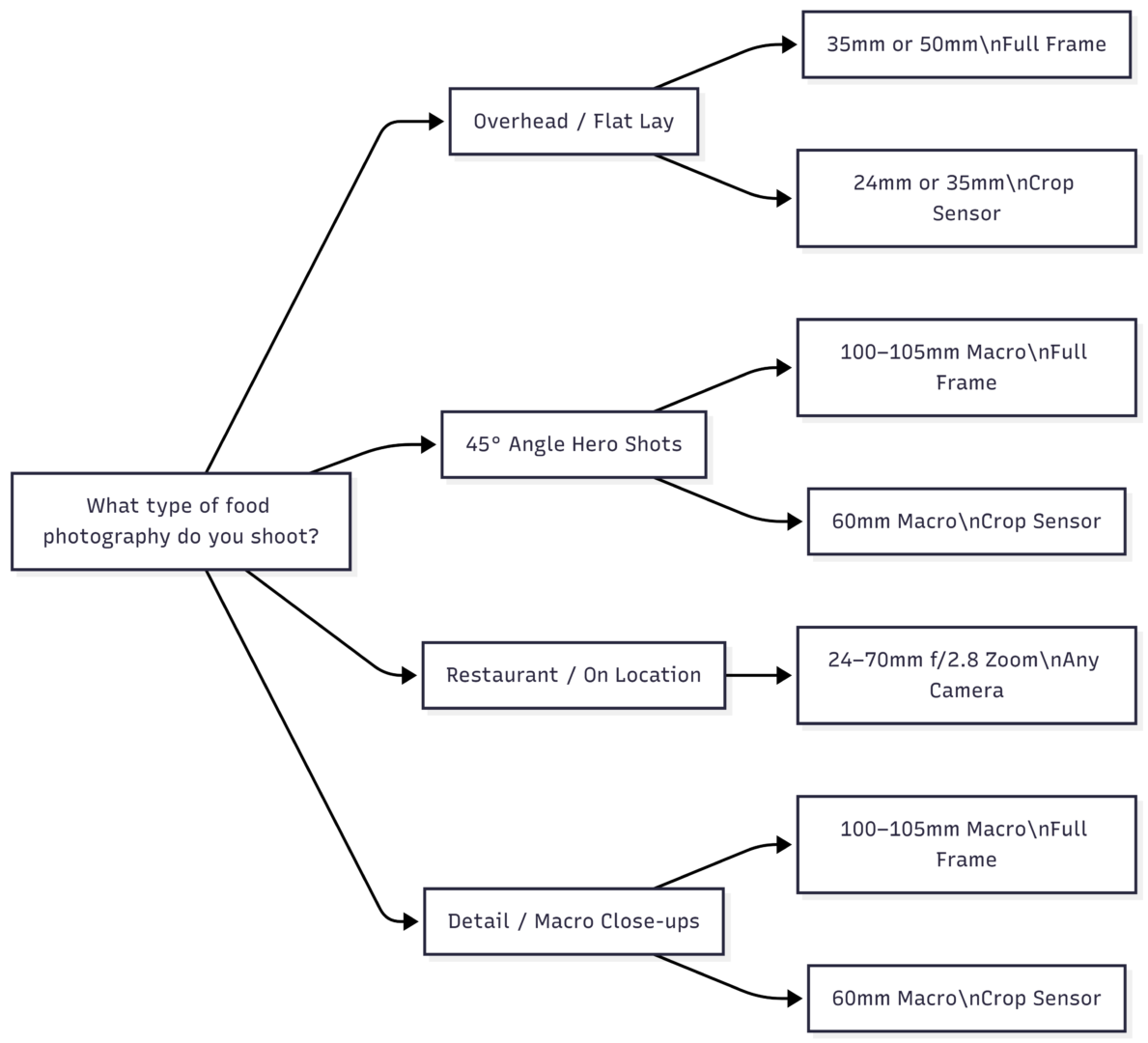
Focal Length Recommendation by Shooting Style

Quick Reference: Focal Length by Camera Type
| Shooting Goal | Full Frame | Crop Sensor (1.5–1.6x) |
|---|---|---|
| Flat lay / overhead, large scene | 35mm or 50mm | 24mm or 35mm |
| All-purpose / versatile | 50mm | 35mm |
| 45° hero shots | 85–105mm | 50–60mm |
| Macro / texture detail | 100–105mm Macro | 60mm Macro |
| Restaurant / commercial | 24–70mm f/2.8 | 24–70mm f/2.8 |
| Tightest perspective control | Tilt-shift 90mm | Tilt-shift (rare) |
The Tilt-Shift Lens: The Pro Specialty Tool
Worth mentioning for advanced and commercial photographers: the tilt-shift lens gives unparalleled control over the plane of focus. You can keep a dish at the front of the frame in crisp focus while the background story dissolves into blur — without physically adjusting the camera or dish position.
This is particularly powerful for product packaging shots, cookbook cover images, and editorial food photography where precise focal plane control defines the entire visual story. Tilt-shift lenses are expensive (typically $2,000+) and have a steep learning curve. Most food photographers rent rather than own one, using it only when a specific brief demands it.
Which Focal Length Should You Buy First?
If you’re a beginner: Start with a 50mm f/1.8. It’s affordable on any budget, works on any camera, and teaches you the fundamentals of focal length and composition without locking you into one style.
If you’re on a crop sensor and want to grow: Buy a 60mm macro. On your current camera it behaves like a 90mm. If you upgrade to full frame, it still works as a 60mm. Dual-purpose value that grows with you.
If you shoot mostly hero dishes at 45 degrees on full frame: The 100mm or 105mm macro is your lens. It’s the most-used focal length among professional food photographers for a reason.
If you’re shooting restaurants commercially: The 24–70mm f/2.8 (Tamron or Sigma for value) gives you the flexibility that fixed primes can’t match in fast-paced environments.
Your lenses will outlast multiple camera upgrades. Invest in the best focal length and build quality you can afford — that investment compounds over years of better images.
Please share this What is the best focal length for food photography? with your friends and do a comment below about your feedback.
We will meet you on next article.
Until you can read, 4 Ultimate Food Photography Lenses for Beautiful Photos